聚焦服务贸易新亮点,释放中日贸易发展潜力
随着经济全球化的不断深入和区域经济一体化进程的加快,服务贸易在国际贸易中的比重逐年提升。中日两国作为亚洲两个最大的经济体,服务贸易领域的合作和发展一直备受关注。
日本贸易振兴机构(JETRO)发表的报告指出,RCEP协定将在服务贸易领域为中日两国带来更多机会。报告认为,日本企业将能够更容易地进入中国等市场,并在诸如医疗保健、金融、教育等领域扩大业务¹。著名经济学家、中国社科院世界经济与政治研究所研究员贺力平同样认为,RCEP的签署将进一步推动中日服务贸易的合作,使中日服务贸易在规模和质量上实现更高水平的发展,促进两国的共同繁荣。
一 传统中日服务贸易规模、结构
近年来,中日服务贸易发展呈现积极态势,双方在服务领域的合作也不断加强。根据WTO的数据,2017年至2021年期间,中日之间的服务贸易总额总体呈现上升趋势。但受新冠肺炎疫情的影响,近两年中日两国服务贸易发展有所受阻,尤其是在传统的旅游、餐饮、文化娱乐领域。另一方面,疫情也加速了双方服务业数字化和在线化的进程,在线购物、在线娱乐和在线医疗服务兴起,这也为两国未来的服务贸易发展带来了新的机遇。目前,中国已将新冠病毒感染调整为“乙类乙管”,有望为2023年中日服务贸易加快增长提供条件。

传统的中日服务贸易主要以旅游服务、电子服务、文化教育、运输服务为主。以疫情前2019年中日服务贸易数据为例(如下表1),中国对日以运输服务为主,占比49.6%;日本对中以旅游服务和电子、计算机、信息服务为主,占比达40%。中日两国在电信、计算机和信息服务方面的合作比较紧密,中国是日本IT企业的重要市场之一。近年来,中日双方在人工智能、云计算、物联网等领域的合作不断加深,双方服务贸易规模也有不俗增长。

二 RCEP协定下中日服务贸易新亮点
除以上主要的服务贸易类型之外,值得关注的是,中日两国在数字经济、金融服务和康养服务方面的合作正不断加深,在RCEP的框架下将成为新的服务贸易亮点。
1 数字经济领域
从全球来看,数字经济的融合度正在不断加深。平台成为数字经济的“新支柱”,新的基础设施正在创造全新的商业环境。各国都在围绕关键领域加快战略部署,发达国家数字经济应对风险能力更强,且更加聚焦数字经济产业链的核心竞争力。
RCEP协定主要建立了电子商务、数字服务和数字贸易的框架,知识产权条款中也有所涉及。“电子商务”章节明确了RCEP成员国在数字贸易基本规则和新兴规则上的诸多共识。RCEP突破性地把数据跨境流动和数据本地化等规则纳入其中;还对贸易相关文件材料数字化、使用电子签名、电子认证、垃圾邮件等领域进行了规范,致力于保护消费者的个人信息、推动无纸化交易、建立电子认证系统和完善网络安全。RCEP对未来加快各成员国数字经济发展,推动其贸易和投资增长具有重要意义,同时也对全球跨境电商相关规则的制定发挥示范性的作用。

日本一直以来积极参与全球数字贸易规则制定。2012年,日本就在世界贸易组织(WTO)上提交了《电子商务协议》的建议,推动数字贸易的自由化和规范化;2018年,日本作为“数字革命的领袖”之一,联合欧盟、美国和其他国家,成立了《数字经济伙伴关系协定》(DEPA)谈判小组,旨在推动数字贸易的规则化和国际化。DEPA协定于2020年签署,旨在促进数字经济的发展,并规定了电子认证、电子签名、在线隐私保护等一系列数字贸易的规则;日本还积极参与WTO数字贸易谈判,推动数字贸易的自由化和规范化。在谈判中,日本提出了一系列关于数字贸易的规则,包括数据隐私保护、数字版权保护等,旨在为数字经济的发展提供更加稳定和可预见的法律环境。
除积极参与规则制定外,日本数字经济领域已经取得了一定进展。2020年日本数字经济规模已经达到约5.5万亿日元²,互联网普及率高达90%以上。在具体的数字经济产业上,日本的人工智能技术在机器人、自动驾驶、医疗保健等领域处于领先地位。例如,本田汽车公司研发的自动驾驶技术已经在日本的一些区域实现了商业化运营。在机器人技术方面,日本制造商在工业机器人、服务机器人等领域拥有广泛的应用。
中国数字经济取得了显著的发展成就,总体规模连续多年位居世界第二,对经济社会发展的引领支撑作用日益凸显。2020年,中国互联网普及率从2012年的42.1%提升至2021年的73%,上网人数高达10.32亿人,5G移动电话用户占全球四分之三。中国数字经济核心产业增加值占国内生产总值(GDP)比重达到7.8%,在数字经济核心产业拥有专利授权量达27.6万件,关键数字技术中人工智能、物联网、量子信息领域发明专利授权量居世界首位³。2021年12月12日,中国政府印发《“十四五”数字经济发展规划》,提出“到2025年,数字经济迈向全面扩展期,数字经济核心产业增加值占GDP比重达到10%”的发展目标。重点布局数字基础设施、产业数字化转型、数字产业化、数字经济国际合作等领域。RCEP框架下,中日两国数字经济领域的合作备受关注:
数字贸易规则制定合作:进一步拓展数字经济的贸易市场和合作机会。中国可以通过日本对接国际数字贸易规则,共同制定数字经济规则和标准,促进数字经济的自由化和规范化。
产业合作:中国的“十四五”规划中提出的数字经济发展目标,为中日两国产业合作提供了更多的机会。例如:在数字基础设施建设方面,中日两国可以加强合作,共同打造高效、智能、绿色的数字基础设施网络;在数字产业化方面,中日两国可以加强数字经济领域企业的合作,共同探索新的数字产业领域和商业模式,打造具有全球竞争力的数字产业集群。中日两国还可以在数字经济领域开展人才培养、科技创新等方面的合作,共同推动数字经济的健康发展。
企业合作:中日两国企业可以利用各自的优势和资源,开展技术研发、产品设计、生产制造等合作,共同开发数字经济相关的新产品和服务;通过联合创新、合资企业等形式,共同进军国际市场,拓展全球业务。例如,双方企业可以联合开发面向全球市场的数字支付、电子商务等产品,共同推动数字经济的国际化进程。
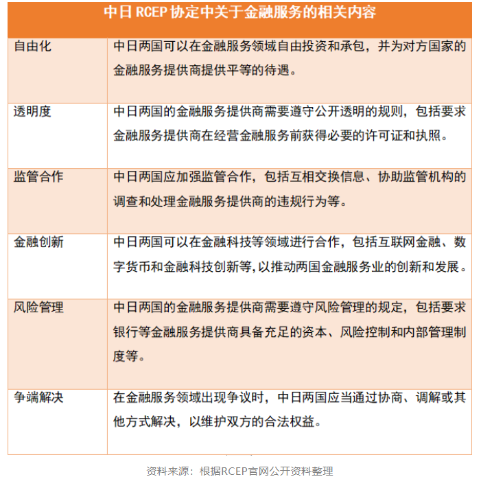
2 金融服务领域
RCEP协定为中日金融合作创造更多机会。协定规定了中日两国金融机构在服务和监管方面的合作和协调。双方将通过信息共享、技术交流和合作,促进金融创新和发展,并加强监管合作,共同应对金融风险。此外,协定还规定了金融机构的市场准入和业务操作的规则,保证了市场公平竞争和消费者权益保护。下表中列举了RCEP协定中与金融服务相关的条款:

日本在世界金融中扮演着重要的角色,近年来在金融科技、风险投资、绿色金融等领域走在世界前列。2021年,日本政府开始试行数字货币(CBDC),成立了“数字货币探索组”,并于同年12月发布了相关报告。日本政府还与其他国家展开了数字货币方面的合作。例如,日本政府与欧洲央行、加拿大央行、英国央行等机构签署了数字货币方面的合作备忘录;在绿色金融领域,日本证券交易所于2020年推出了ESG指数,以衡量公司在环境、社会和治理方面的表现。此外,日本的绿色债券市场也在不断扩大,至2021年已发行超过1800亿美元⁴。此外,日本政府还成立了“日本绿色债券市场发展联盟”,旨在推动绿色债券市场的发展和规范化;日本的风险投资市场也在快速发展,成为了全球最有活力和创新的风险投资市场之一。根据PitchBook的数据,2020年日本的风险投资总额达到了近70亿美元,成为亚洲第二大风险投资市场⁵。
中国“十四五规划”提出要深化金融改革开放,推进金融创新和数字化转型,构建稳健、高效、包容的金融体系。2022年1月4日,中国人民银行印发《金融科技发展规划(2022—2025年)》,强调深化金融服务智慧再造与强化金融科技治理两方面的工作任务,提出全面加强数据能力建设、深化数字技术金融应用、健全安全高效的金融科技创新体系等方面的发展目标。近年来,中国在移动支付、互联网金融、区块链等领域取得了显著的成就,全球范围内处于领先地位,但在金融方面也存在数据隐私和信息安全等方面的风险、绿色金融标准不够统一、企业ESG信息披露不够透明等发展问题。
因此,在RCEP框架下,中日两国有望在金融科技、绿色金融等领域各取所长,开展更深入的金融服务贸易合作:
金融科技领域:中日两国有许多互补性的优势,RCEP协定将促进中日两国的金融科技公司便利地进行跨境合作和互利共赢。
(1)技术应用场景。例如,中国在人工智能、大数据、区块链等方面拥有先进的技术和应用经验,而日本在金融监管和风控方面经验丰富。双方可以共同开展研究,探索更安全、高效、智能的金融服务,例如基于区块链的跨境支付、人工智能风控等。
(2)商业模式应用场景。中国的互联网金融行业发展迅速,拥有丰富的创新模式和应用场景,例如众筹、消费金融等。而日本则在在线证券交易、金融产品销售、数字化银行等领域有着较为成熟的经验和模式。双方可以通过交流合作,促进金融科技行业的发展,实现互利共赢。
(3)扩大金融支付领域合作。例如,支付宝与微信支付正进入日本市场,在为中国游客提供便捷支付的同时吸引了当地用户。而日本的支付服务公司LINE Pay也正在扩大其服务范围,与中国的移动支付平台银联合作,拓展中国游客在日本的支付渠道。双方可以进一步加强合作,共同研发创新型支付技术,拓展更广泛的市场份额。
绿色金融领域:中日在绿色金融领域合作潜力巨大。
(1)绿色债券互联互通。随着绿色金融的快速发展,绿色债券成为了各国融资可持续发展的重要方式,中日两国绿色债券规模皆不断扩大。在RCEP框架下,中日两国可以进一步加强互联互通,提高绿色债券市场的透明度,吸引更多的投资者参与,共同促进绿色金融的发展。例如,中日韩启动了亚洲绿色债券市场互联互通试点项目,旨在建立亚洲地区绿色债券市场的信息交流平台、推动债券评级互认和监管合作、探索绿色债券跨境发行机制。
(2)绿色金融机构拓宽合作空间。中日两国在推广绿色金融产品和服务、搭建绿色金融平台、开展绿色金融研究等方面可实现互惠互利。例如,中日绿色金融研究中心是中日两国政府和金融界共同发起的绿色金融合作机构,致力于推进中日绿色金融领域的合作与交流。中日绿色金融研究中心可以借助RCEP框架,与日本绿色金融机构合作,共同探讨绿色金融标准和认证的互认问题,为投资者提供更加透明和可信赖的信息。此外,中日两国的绿色金融机构还可共同开展跨境绿色投资项目,通过资金的流动,可以推动地区内绿色经济的发展。
3 康养服务领域
在中日新时代健康论坛上,博鳌亚洲论坛秘书长李保东提出,中日在医疗健康等领域具有广泛合作前景和巨大合作潜力。双方加强合作交流,不仅将惠及两国人民,也有利于促进亚洲乃至国际健康卫生领域的发展⁶。
值得关注的是,在RCEP协定中,中国提高了养老产业开放的承诺水平,允许设立外商独资的营利性养老机构,中日康养产业迎来发展窗口期,双方企业将顺应RCEP趋势,开拓“银发”经济蓝海,释放对日经贸合作新潜能。RCEP协定中关于健康服务产业的相关内容主要包括以下几个方面:

日本有全世界范围内发达的康养产业,在康养设施配置、人才培养、康养产品研发等方面都得到了快速的系统性的发展。日本的护理服务市场规模在2021年达到4.4万亿日元(约合409亿美元),预计到2026年将增长到7.2万亿日元(约合671亿美元)⁷。截至2021年2月底,日本全国共有43,200家老年人照护机构,提供大约1.1万个床位⁸。日本的医疗旅游在2019年吸引了327万名外国游客,收入达到约3,305亿日元(约合30亿美元)⁹。
近年来,中日两国康养服务贸易的发展值得关注。据统计,2019年,中国游客赴日本的健康、医疗、康养旅游人数同比增长40%以上¹⁰。2021年1月,中国国家卫生健康委员会和日本厚生劳动省签署了《中日健康服务贸易协定》,这将进一步促进中日康养服务领域的贸易合作。随着中国老龄化进程的加速和人们健康意识的提高,国内康养市场也在逐渐兴起,越来越多的中国人开始关注养生、保健和康养服务。由于日本康养服务在技术、设备、服务等方面具有较强的优势,中国市场对日本的康养服务产品需求也在逐年增长。例如,日本一些知名的康养机构已经开始进入中国市场,同时一些中国企业也开始与日本企业合作,引进日本的康养技术和服务。因此,RCEP生效对于两国康养服务贸易将产生较大影响。
(1)康养人才专业培训交流。康养服务业需要大量的医护人员和康复专业人才,但目前中国康养人才数量不足,专业水平还有待提升。日本企业注重提供高品质的培训和教育,使得从业人员具备专业的技能和知识。中国企业可以借助RCEP人员流动的条款,通过建立康养服务人员互访机制,让两国的康养服务从业人员能够互相学习和借鉴。
(2)加强技术创新和智能应用。例如与IT企业合作开发康养服务APP、与旅游企业合作推出康养旅游等,以扩大服务范围,提高服务质量。中日两国还可以共同探索拓展康养服务产品和服务领域,例如康复疗养、医疗旅游、体验式养生等,创新康养服务产品和服务模式,满足消费者日益增长的健康需求。
(3)吸引日本康养企业投资中国。康养服务业需要大量的资金投入,但目前中国的康养机构大多数是小规模的,资金瓶颈制约了康养服务的发展。截至2020年底,全国共有各类养老机构和设施32.9万个,养老床位合计821.0万张,但规模较大的养老机构数量较少¹¹。中国康养服务市场的主要参与者是私营企业和个体户,这些企业往往缺乏专业的管理团队和资金支持,难以实现规模化经营。RCEP生效将降低双方市场的准入门槛,提高投资保护水平,这为日本企业投资中国康养机构提供了更多的便利和保障,有助于提高中国康养机构的规模与水平,借鉴和学习日本的先进经验和管理模式,推动中国康养服务业的可持续发展。
随着RCEP协定的正式签署和生效,中日两国的服务贸易合作迎来了更为广阔的发展空间。在康养服务、数字经济、金融服务等领域,两国都拥有着优势和特色,可以进行更为深入和广泛的合作。尤其是在康养服务领域,日本的经验和技术领先地位,与中国庞大的老年人口市场具有天然的互补性。可以预见,中日两国在RCEP框架下的服务贸易合作将为两国经济的长期发展带来新的机遇和活力。
注释
[1] 资料来源:日本贸易振兴机构 https://www.jetro.go.jp/china/
[2] 数据来源:经济産业省数据
[3] 参考资料:http://www.npc.gov.cn/npc/c30834/202211/dd847f6232c94c73a8b59526d61b4728.shtml
[4] 数据来源:BloombergNEF(彭博新能源金融)
[5] 数据来源:PitchBook《2020年日本私募股权报告》
[6] 资料来源:http://www.gov.cn/xinwen/2020-12/23/content_5572405.htm
[7] 数据来源:福步外贸论坛
[8] 数据来源:环球网
[9] 数据来源:中新网
[10] 资料来源:日本旅游厅、中国旅游研究院
[11] 资料来源:http://health.people.com.cn/n1/2021/1016/c14739-32255562.html
来源:上海市国际贸易促进委员会



鲁公网安备37020302372383